当前位置: > 学术报告 > 文科 > 正文

文科

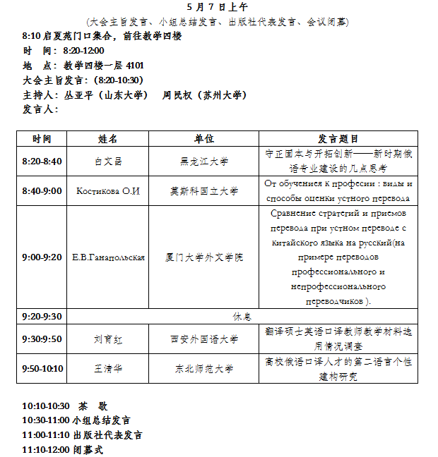
“一带一路”建设:俄语口译问题与前景国际论坛 暨第二届全国俄语口译教学与口译理论学术研讨会

发布时间:2017-05-07 浏览:

活动类别:“一带一路”建设:俄语口译问题与前景国际论坛 暨第二届全国俄语口译教学与口译理论学术研讨会

活动时间:08:30

活动日期:2017-5-6

地点:雁塔校区

主办单位:外国语学院

活动日程安排: